环境保护部应急中心负责人就《企业突发环境事件风险分级方法》有关问题答记者问

环境保护部近日印发国家环境保护标准《企业突发环境事件风险分级方法》(以下简称《方法》),自2018年3月1日起实施。环境保护部应急中心负责人就《方法》的制定目的、内容等有关问题回答了记者的提问。

问:为什么出台《方法》?

答:为落实《环境保护法》和《突发事件应对法》等法律法规关于加强突发环境事件风险管理的要求,指导企业开展突发环境事件风险评估,环境保护部于2014年印发了《企业突发环境事件风险评估指南》(环办〔2014〕34号,以下简称《指南》),在附录A和附录B中提出了 “企业突发环境事件风险等级划分方法”和 “突发环境事件风险物质及临界量清单”。《指南》印发以来,全国有4万余家企业参考《指南》开展了突发环境事件风险评估并划分了风险等级,企业风险管理水平和应急准备能力明显提高,为环境应急精细化管理奠定了坚实基础。

试行过程中发现《指南》存在一些不足:如仅对企业综合风险进行评估和等级划分,没有突出企业大气和水环境各自的风险特征和防控管理措施的针对性;突发环境事件风险物质数量和类型覆盖面不够宽;企业安全生产管理指标过多;文件法律效力低。

针对实践暴露出的问题,环境保护部设立了国家环境保护标准制修订项目,将《指南》附录A和附录B进行修订、完善和标准化,提出了分别评估企业水和大气环境风险的方法,调整了突发环境事件风险物质及临界量清单,弱化了安全生产管理评估指标,较《指南》附录A及附录B结构更加合理,内容更加丰富,定位更加准确,“环境”特点更加突出。

问:《方法》是强制性标准吗?

答:《方法》是按照《国家环境保护标准制修订工作管理办法》要求制定发布的指导性标准,供企业在开展突发环境事件风险等级划分时参照使用。

问:《方法》包括哪些内容?

答:《方法》共10部分,主要规定了企业突发环境事件风险分级的程序和风险物质识别、突发大气环境事件风险分级、突发水环境事件风险分级的方法,以及企业突发环境事件风险等级确定与调整的原则,配套1个规范性附录《突发环境事件风险物质及临界量清单》。

问:《方法》做了哪些修订?

答:同《指南》相比,《方法》主要进行了六方面修订:

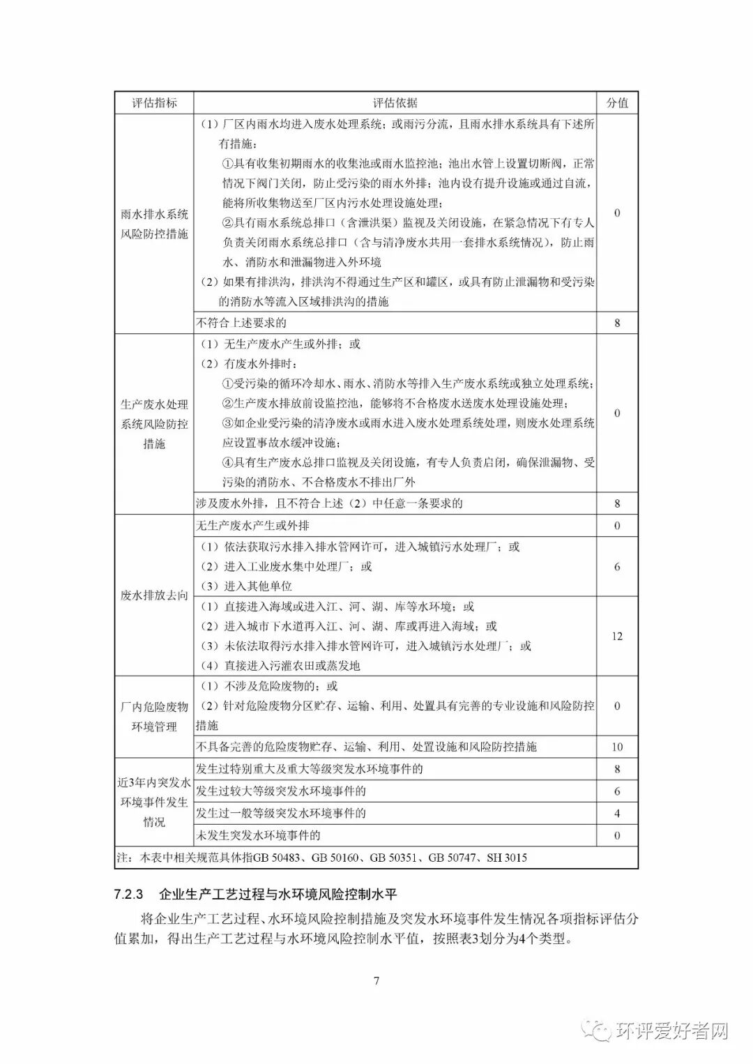
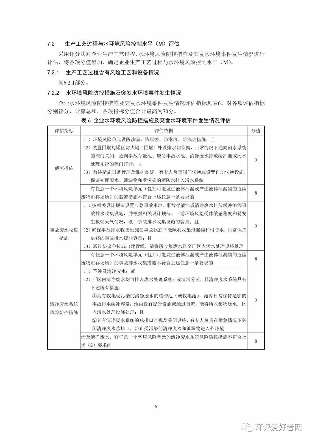
(一)分别评估企业突发大气环境事件风险和水环境事件风险。该项修改主要考虑到企业突发大气环境事件和水环境事件风险物质、风险防控措施和风险受体显著不同,因此分别计算涉气(水)风险物质与临界量比值(Q)、生产工艺过程与大气(水)环境风险控制水平(M)、大气(水)环境风险受体敏感程度(E),通过风险矩阵法确定企业突发大气环境事件风险等级和突发水环境事件风险等级,按两者中级别高者确定企业突发环境事件风险等级。与《指南》中对企业综合风险进行评估和等级划分相比,《方法》更突出了企业大气和水环境风险特征和防控管理措施的针对性,对企业环境风险等级划分更加准确,有助于企业明确风险类型,制定针对性的防控对策。

(二)补充完善了突发环境事件风险物质及临界量清单(以下简称《清单》)。《方法》对《指南》附录B包括的310种(类)风险物质进行调整、补充,删除了《指南》附录B 中56种不具有明显突发性且普遍性不强的重点环境管理危险化学品,新增138种风险物质,将风险物质补充至392种,并按照物质特性将其分为8类,分别是“有毒气态物质”、“易燃气态物质”、“有毒液态物质”、“易燃液态物质”、“其他有毒物质”、“遇水生成有毒气体的物质”、“其他重金属及其化合物”以及“其他类物质及污染物”,便于企业分别开展水和大气环境风险评估,也扩大了风险物质覆盖面。

风险物质补充完善主要基于四方面考虑,一是参考《北美应急手册》,补充了65种遇水生成有毒气体的物质;二是按照新国标《化学品分类和标签规范》,对第八部分其他类物质及污染物进行了修改细化,具体分为危害水环境物质(慢性毒性类别:慢性2)、危害水环境物质(急性毒性类别:急性1,慢性毒性类别:慢性1)、健康危险急性毒性物质(类别1)、健康危险急性毒性物质(类别2,类别3);三是把所有收集到的发生过突发环境事件的物质纳入清单;四是明确气态风险物质的水溶性,考虑大气风险向水环境风险的转化。

风险物质临界量的确定遵循危害等值原则,参考了美国《清洁空气法案》中风险管理计划(RMP)、欧盟塞维索指令以及我国《危险化学品重大危险源辨识》(GB18218-2009)等国内外法规、标准。《清单》从编号386至392均规定了一类物质,例如编号386“健康危险急性毒性物质(类别1)”就是对所有急性毒性危害类别属于GB30000《化学品分类及标签规范》第18部分:急性毒性中“类别1”的化学物质及其临界量进行兜底性规定。环境保护部可以根据需要适时调整《清单》。

(三)弱化了安全生产管理相关评估指标。根据地方环保部门建议和职能定位,《方法》删除了有关安全生产管理评估指标,包括:企业生产区域有毒气体监控预警措施指标,水环境风险防控措施的截流措施中防火堤、围堰等评估指标。

(四)重新梳理了环境风险受体敏感程度类型与依据。综合考虑保护目标的敏感程度和距离,以及政策的衔接性,按环境风险受体的重要性,对水环境风险受体内容进行了调整:在《指南》的基础上,将直接影响人体健康的饮用水水源地作为最为敏感的保护目标,连同废水排入受纳水体后24小时流经范围内涉及跨国界的情况保留在E1,突出了饮水安全和国际影响;其他水生态环境敏感区和脆弱区,如水产养殖区、基本农田保护区等移至E2,并将生态保护红线、国家公园等最新环境保护目标表述纳入其中;不属于E1和E2类型的划分为E3。大气环境风险受体敏感程度类型主要考虑人的因素,按照5公里和500米范围内人口数量划分大气环境风险受体敏感程度类型。

(五)考虑了违法排污风险。《方法》将人为污染风险纳入考量范围,提出当近三年内因违法排放污染物、非法转移处置危险废物等行为受到环境保护主管部门处罚的企业,在已评定的突发环境事件风险等级基础上调高一级,最高等级为重大,使风险评估范围更加全面。

(六)细化了风险表征。《方法》提出,企业下设位置毗邻的多个独立厂区,可按各厂区分别评估风险等级,以级别高者确定企业突发环境事件风险等级并进行表征,也可分别表征为企业(某厂区)突发环境事件风险等级。企业下设位置距离较远的多个独立厂区,分别评估确定各厂区风险等级,表征为企业(某厂区)突发环境事件风险等级。

问:如何使用《方法》和《指南》?

答:《方法》自2018年3月1日实施后,《指南》的附录A及附录B同时废止。新开展突发环境事件风险评估的企业,可以按照《指南》进行风险评估,但需要按照《方法》实施风险等级划分;已按《指南》开展等级划分的企业,再次开展等级划分时,按照《方法》标准实施。

本标准为首次制定,在实际应用过程中也需不断丰富和完善。环境保护部将适时进行修订。

环评爱好者网附:

环境保护部公告

公告 2018年 第14号

关于发布国家环境保护标准《企业突发环境事件风险分级方法》的公告

为贯彻《中华人民共和国环境保护法》《中华人民共和国突发事件应对法》,保护环境,防范环境风险,指导企业自主评估突发环境事件风险确定环境风险等级,我部组织制定了《企业突发环境事件风险分级方法》,现予发布。

标准名称、编号如下:

《 企业突发环境事件风险分级方法》(HJ 941-2018)。

本标准自2018年3月1日起实施。自本标准实施之日起,企业突发环境事件风险分级不再执行《企业突发环境事件风险评估指南(试行)》(环办〔2014〕34号)的附录A和附录B。

本标准由中国环境出版社出版,标准内容可在环境保护部网站(kjs.mep.gov.cn/hjbhbz/)查询。

特此公告。

环境保护部

2018年2月5日

抄送:各省、自治区、直辖市环境保护厅(局),新疆生产建设兵团环境保护局,环境保护部环境标准研究所。

环境保护部办公厅2018年2月6日印发

企业突发环境事件风险分级方法

Classification method for environmental accident risk of enterprise

( 2018-03-01实施)

为贯彻《中华人民共和国环境保护法》《中华人民共和国突发事件应对法》《国家突发环境事件应急预案》《突发环境事件应急管理办法》,预防和减少突发环境事件的发生,控制、减轻和消除突发环境事件的危害,规范和指导企业突发环境事件风险分级,制定本标准。本标准规定了企业突发环境事件风险分级的程序和方法。 本标准为首次发布。

企业突发环境事件风险分级方法(HJ 941-2018)

文章来源:环评爱好者网